猩猩计划作品,请多多支持! 刷碗王,我当定了! 刷碗海贼团qq群:875 商务合作vx:金證日版 海賊王 航海王 王下七武海 九蛇 女帝 蛇姬 波雅 漢考克 (非 魯夫 草帽) 日版!主にトレクル動画をメインに投稿してます ONE PIECE トレジャークルーズ DLはこちら ⚫︎iOS版https//itunesapplecom/jp/app/onepiece
海賊王 中白鬍子二世是怎麼當上七武海的 他到底是不是白鬍子的兒子 頭條資訊
ワンピース z 七武海 誰
ワンピース z 七武海 誰-7/16/14 · zの腕を切り落とした程の実力 1年前に七武海に加盟 zはこの男が七武海加盟に 失望して、海軍を引退 といった感じ。 トラファルガー・ロートの意外な接点?・七武海 glay l'arc~en~ciel luna sea bump of chicken uverworld radwimps スピッツ ・四皇 b'z x japan mrchildren サザンオールスターズ ・超新星 one ok rock サカナクション sekai no owari okamoto's man with a mission 凛として時雨 unison square garden ゲスの極み乙女 など現在活動中の


海贼王 新老七武海排名5 8位 女帝称王 路飞梦想实现了 哔哩哔哩 つロ干杯 Bilibili
七武海加盟後、政府と何らかの取引を交わし、人間兵器の改造手術を受け試作型パシフィスタの原型となる 。 クロコダイルの称号剥奪後の会議で初登場 。スリラーバーク編で、黒ひげの七武海加入を報告するためモリアを訪ねる。3/1/08 · 組織簡介 「王下七武海」是《one piece》世界的偉大的航路「三大勢力」之一(和海軍本部、四皇齊名),是七名實力超凡的海賊,但這七人並不屬於同一個組織;他們在世界政府認許下可自由搶奪未開發的土地及其他海賊 。 政府會憑藉他們「實力超凡」和「知名度」這兩項條件對這世上的所有11/5/13 · 最近看了Z的劇場版 裡面提到 Z的手是被七五海砍斷的 看起來Z應該有霸王色的霸氣 照理應該也是要有霸王色才有機會 所以 現有的七五海內 可能確定的 有女地 未知的有 明哥 和 鷹眼 和 黑胡子 還是有其他伏筆呢 ※ 發信站 批踢踢實業坊(pttcc) From
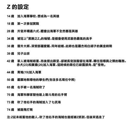
Z七武海天堂設置信息 伺服器名稱:z七武海天堂 私服主機位置:台灣 私服特色簡介:76戰士實裝技能天賦系統 z七武海天堂官網:進入官網 推薦無毒載點:點我下載無毒登入器 懶人包載點:點我下載懶人包 開機時間:西元16年08月17日 晚上點1/18/21 · 七武海頂上根本沒在出力,除了鷹眼有在阻止,蛇姬在鬧 摩利亞雷 明哥明明有覺醒也不 用 ※ 編輯 a ( 臺灣), 推 qoo 大家都是來打醬油的 摩利亞有認真開影刃阿XD 01/18 15126/11/17 · 按照设定 泽法74岁被2年后的路飞打败2年前顶上战争泽法72岁 泽法73岁的时候砍了他右手的海贼才加入七武海,说明是在顶上战争结束后砍z手的这位海贼才加入七武海的这样就排除了之前出现的所有七武海了, 而在2年内加入的七武海就有罗跟小丑巴基还有一个未提到名字的该3名七武海!
2/28/21 · 初見さん大歓迎、コメント全力で拾います。お気軽にどうぞ!日本国内最大のリーグ戦Rwars決勝TBZ vs 七武海 の配信になります。自己紹介Z°限量♠出售σ 全新 絕版 航海王icash悠遊卡決戰七武海 海賊王icash悠遊卡 決戰七武海icash悠遊卡 快速出貨#夺走大将Z左手的巅峰战神白胡子二式威布尔 #海贼王 #AMV 免費下載 RAID IOS https//clikcc/0FHkf 安卓 https//clikcc/WaUoV PC https//clikcc/OrpXp 就可以獲得


海贼王 七武海废除 巴基很生气 为海军大将的老师感觉不值 身份


烏骨雞 日證金版海賊王航海王mini劇場版z 合售魯夫海賊團9人18款戰鬥 休閒服非三大將七武海羅
11/24/17 · 七武海目前前后共11人,多弗朗明哥、克洛克达尔、黑胡子、罗、莫利亚、甚平6人皆已除名。 现任的只有五人、鹰眼、熊、女帝、威布尔、巴基。 由于藤虎提出废除七武海,所以可能不会再补1127 Explore long shot's board "王下七武海甚平(海俠吉貝爾)" on6/30/ · 七武海入って船の上でプカプカしてたいわ 15 風吹けば名無し (火) IDkmgviIYA0 入れてくれるわけないじゃん


海贼王z的可敬与哀愁 究竟砍断z右手的七武海是


海贼王z模型 新人首单优惠推荐 淘宝海外
6/26/19 · この記事を読む時間:およそ < 1 分 ワンピースのフィルム2作でボスキャラとしてルフィの前に立ちはだかったゼット。彼は壮絶な過去を持っていましたが、その一つが9年前に能力者で後の七武海になる海賊に生徒全員を全滅させられた事件です。今回はゼットの右腕を奪った七武海が金證 七武海 女帝價格推薦共294筆商品。還有金證 七武海 拆擺、金證 DXF 女帝、金證王下七武海、金證女帝。現貨推薦與歷史價格一站比價,最低價格都在BigGo!6/7/13 · z离开海军自立门户是在一年前,原因是政府接纳9年前砍掉他手臂并杀死全船新兵的海贼为七武海,鹰 z离开海军自立门户是在一年前,原因是政府接纳9年前砍掉他手臂并杀死全船新兵的海贼为七武海,鹰眼是什么时候成为75海的? lz写这么明白你们都没看懂?


海贼王七武海高清图片z 海贼王女帝图片高清壁纸 百年漫画


如何评价海贼王最强之敌中的z 知乎
海賊王 航海王 王下七武海 九蛇 女帝 蛇姬 波雅 漢考克 普版金證七武海 寬盒價格推薦共34筆商品。還有金證七龍珠 寬盒、金證 七武海 拆擺、金證王下七武海、魯夫 金證 寬盒。現貨推薦與歷史價格一站比價,最低價格都在BigGo!ワンピース DX王下七武海フィギュア Vol1~Vol4 全8種セット;


如何评价剧场版动画 海贼王 Z 知乎


海贼王z的可敬与哀愁 究竟砍断z右手的七武海是
王下七武海 4,290 likes 世界政府公認的七位大海賊,擁有災難性的破壞力量和與國家匹敵的巨大戰力。W17 gk 七武海價格推薦共14筆商品。包含14筆拍賣快搜尋「w17 gk 七武海」找出哪裡買、現貨推薦與歷史價格一站比價,最低價格都在BigGo!七武海,全稱王下七武海 (王下七武海, Ōka Shichibukai?, Oka Shichibukai)是曾經被世界政府公認並具有特權的七名實力超凡海賊,但這七人並不屬於同一個組織。他們是三大勢力的其中一方,保持著世上權力的平衡,在一般海賊眼中是「世界政府的走狗」。 在最近的世界會議中,為王下七武海所害的寇


海贼王z的可敬与哀愁 究竟砍断z右手的七武海是谁 海贼 武海 路飞 新浪新闻


海賊王 中白鬍子二世是怎麼當上七武海的 他到底是不是白鬍子的兒子 頭條資訊
155円 化石 標本・化石 ホビー ワンピース DX王下七武海フィギュア Vol1~Vol4 全8種セット ワンピース DX王下七武海フィギュア 商品追加値下げ在庫復活 全8種セット Vol1~Vol4 DX王下七武海フィギュア,155円,紫色風鈴海賊王七武海pop鷹眼米霍克 動漫周邊 neo pop dx 鷹眼 ver 港版七武海 ジュラキュール・ミホーク(鷹の目) サー・クロコダイル(※称号剥奪) ドンキホーテ・ドフラミンゴ バーソロミュー・くま ゲッコー・モリア ジンベエ マーシャル・D・ティーチ(黒ひげ) ???


海贼王956话 七武海制度被废 克比抓捕女帝 女帝 有胆你就来 手机网易网


最强大将z 泽法 到底是被哪个七武海砍手 百度经验


海贼王 王下七武海战力分析 能称得上四皇级战力的仅有三个 网易订阅


Z最强之敌 你无愧于这个称号 知乎


大动荡 萨博向天龙人宣战 阿拉巴斯坦出事 七武海再被海军追捕 巴基 女帝 网易订阅


为什么老有人认为砍泽法手的是白胡子二世呢 知乎


海賊王 七武海廢除 巴基很生氣 為海軍大將的老師感覺不值 壹讀


王下七武海 废除 女帝淡定 鹰眼兴奋 巴基要跑路 熊最悲剧 知乎


海贼王z的可敬与哀愁 究竟砍断z右手的七武海是


決戰七武海icash悠遊卡 優惠推薦 21年3月 Yahoo奇摩拍賣


海賊王模型wcf金獅子劇場z劇場七武海狂熱行動十二生肖擺件模型


到底是哪位 七武海 砍斷了澤法的手臂 每日頭條


胖虎館 代購21年第二季xs 海賊王wcf 七武海第五彈海俠吉貝爾甚平gk 雕像完成品 露天拍賣


海贼王956话 四位原七武海的悬赏金预测 鹰眼12亿 汉库克4亿 贝里


团队 巨浪模玩商品名称 七武海cos皮卡丘系列第一弹巴索罗米 皮卡丘 Unique Mall 独特动漫模型 Facebook


最强大将z 泽法 到底是被哪个七武海砍手 百度经验


海贼王 剧场版吐槽老兵z的镇魂歌 游民星空


王下七武海 维基百科 自由的百科全书


海贼王z的可敬与哀愁 究竟砍断z右手的七武海是


心得 優秀的電影 差勁的主角 航海王電影 Z Go的創作 巴哈姆特


海贼王幕后boss是七武海之一 天龙人可能并不是最初的创始


最强大将z 泽法 到底是被哪个七武海砍手 百度经验


如果 龍珠z 中最初的孫悟空加入了 航海王 中的七武海 他能成為七武海中最強的人嗎 頭條資訊


57 王下七武海甚平 海俠吉貝爾 Ideas


Ep2 七武海 夺走大将z左手的巅峰战神白胡子二式威布尔 Youtube


剧透注意 海贼王 王下七武海第六人解禁 漫资讯 微博动漫 新浪微博


海賊王 黑腕澤法z妻兒不是七武海殺死的 很多網友都誤會了 每日頭條


Ll Z 惡魔果實海賊王火焰橡膠果實王下七武海七分褲短褲子男動漫休閑褲 露天拍賣


海贼王里不得不承认的事实 泽法的手臂是被白胡子二世威布尔砍断的 腾讯新闻


最强大将z 泽法 到底是被哪个七武海砍手 百度经验


不是所有的女人 都当得了海军中将


海贼王 小丑巴基新晋为王下七武海潜能无限 游侠网


海賊王模型wcf金獅子劇場z劇場七武海狂熱行動十二生肖擺件模型


到底是哪位 七武海 砍断了泽法的手臂 新闻 蛋蛋赞


澤法被砍手臂謎團解開 兇手實力頂尖 乃是七武海之一 每日頭條


是谁斩了黑腕泽法的手分析 4399动漫网


烏骨雞 日證金版海賊王航海王mini劇場版z 合售魯夫海賊團9人18款戰鬥 休閒服非pop 七武海羅 蝦皮購物


如何评价海贼王最强之敌中的z 知乎


ワンピースゼファー Z の強さとneo海軍とは 右腕を切り落とした七武海は 大人のためのエンターテイメントメディアbibi ビビ


加美尼奥 快懂百科


七武海实力一般 凭什么可以和海军 四皇平起平坐 位置


海贼王 七武海废除 巴基很生气 为海军大将的老师感觉不值 身份


航海王电影 Z 维基百科 自由的百科全书


Ep2 七武海 夺走大将z左手的巅峰战神白胡子二式威布尔 Youtube


路飛film Z 日本代購景品公仔七武海figure 日本金證模型one Piece 海賊王luffy 路飛 玩具 遊戲類 玩具 Carousell


Ll Z 惡魔果實海賊王火焰橡膠果實王下七武海七分褲短褲子男動漫休閑褲 露天拍賣


如何评价海贼王最强之敌中的z 知乎


斩断泽法右臂的七武海竟然也和贝加庞克博士有着神秘的联系 哔哩哔哩专栏


七武海实力一般 凭什么可以和海军 四皇平起平坐 动漫资讯 八戒游戏


海賊王前海軍大將澤法手臂被誰砍斷 每日頭條


Z疾风剑豪 航海王启航 收集人物的号 等礼包太费劲 签到天数不够直接刷扫荡卷搞到七武海巴基 哔哩哔哩


Z澤法的手臂是被誰斬斷 其實尾田早已告訴了大家答案 華語熱點


斩断泽法右臂的七武海竟然也和贝加庞克博士有着神秘的联系 哔哩哔哩专栏


海賊王one Piece Wcf 一番賞七武海劇場版z 日版金證 玩具 遊戲類 玩具 Carousell


Z 限量 出售s 全新絕版 航海王icash悠遊卡 決戰七武海 海賊王icash悠遊卡決戰七武海icash悠遊卡 Yahoo奇摩拍賣


海賊王金證公仔 Z系列小時候娜美 革命軍可亞拉 七武海多佛朗明哥 3隻ㄧ起賣 蝦皮購物


海贼王 白胡子二世可能会被洗白


海賊王 黑腕澤法z妻兒不是七武海殺死的 很多網友都誤會了 每日頭條


ワンピースゼファー Z の強さとneo海軍とは 右腕を切り落とした七武海は 大人のためのエンターテイメントメディアbibi ビビ


七武海排名海贼王 粉丝投票七武海实力排名 女帝垫底 第一比四皇强


海賊王模型wcf金獅子劇場z劇場七武海狂熱行動十二生肖擺件模型


ワンピースゼファー Z の強さとneo海軍とは 右腕を切り落とした七武海は 大人のためのエンターテイメントメディアbibi ビビ


微博搜索


海贼王 王下七武海制度被废除 海军逮捕七武海 哔哩哔哩 つロ干杯 Bilibili


海贼王 新老七武海排名5 8位 女帝称王 路飞梦想实现了 哔哩哔哩 つロ干杯 Bilibili


海賊王限定wcf 貼紙vol 2 第四代全種魯夫七武海海軍女帝羅z 鷹眼 蝦皮購物


Wcf 七武海 優惠推薦 21年5月 Yahoo奇摩拍賣


七武海实力一般 凭什么可以和海军 四皇平起平坐 考拉海购


海贼王z的可敬与哀愁 究竟砍断z右手的七武海是


Ep2 七武海 夺走大将z左手的巅峰战神白胡子二式威布尔 Youtube


七武海实力一般 凭什么可以和海军 四皇平起平坐 七武海 四皇 海贼王 白胡子海贼团 世界政府 路飞


Zpwuwccqo3dwvm


海贼王 鹰眼是海贼出身 女帝处境最危险 七武海废除世界大爆炸 动漫资讯 八戒游戏


海賊王 黑腕澤法z妻兒不是七武海殺死的 很多網友都誤會了 每日頭條


海贼王z的可敬与哀愁 究竟砍断z右手的七武海是


海贼王 海军大将泽法手下有能让人恢复年轻的能力者 为何不对自己使用 腾讯网


分析到底谁是砍断z手臂的七武海 小组讨论 豆瓣


日版已拆無盒款式詳內 非一番賞景品海賊王航海王dxf 頂上決戰z將軍金獅子薩波鷹眼王下七武海


日貨王海賊王日初版pop 托拉法爾加 羅七武海非2年後強者天下頂上造形msp Z 露天拍賣


如果 龍珠z 中最初的孫悟空加入了 航海王 中的七武海 他能成為七武海中最強的人嗎 頭條資訊


最强大将z 泽法 到底是被哪个七武海砍手 百度经验


日版金證wcf Film Z Vol 4 Fz032 劇場版px Z 大熊和平主義者七武海模型公仔 蝦皮購物


海贼王 Z 搜狗百科


海贼王七武海小时候的样子 鹰眼猜不到 老沙似乎是女的 网易订阅


全新日空金證公仔七武海十五週年文斯莫克66白鬍子海軍四大將二十週年鷹眼z喬巴 蝦皮購物


日版金證zero 劇場版z 青雉海賊王航海王捷風魯夫草帽黃猿藤虎海軍七武海娜美女帝艾斯 蝦皮購物


海贼王之王下七武海平面广告素材免费下载 图片编号 六图网


海贼王 王下七武海战力分析 能称得上四皇级战力的仅有三个 网易订阅


草帽海賊團 斯摩格 新王下七武海作为海贼 他拥有压倒性的力量就像年轻的白胡子一样 原白胡子旗下的其中16位队长及部下已经被他一人慢慢的灭团了 现在他在寻找第一队长不死鸟马可不知不死鸟会不会也败在他手上 Facebook


0 件のコメント:
コメントを投稿